设为首页 | 加入收藏 |

小E带你去歪国│马来西亚-第4期

2020.03.14            浏览量:

新学期开始啦,小E在这里欢迎大家返回欧亚这个大家庭。经过两个月暑假的休整,看到大家元气满满的返回学校,想必假期一定有所收获,一定要记得好的经历要与身边的朋友一起分享哟。


undefined
undefined
undefined

今天小E就跟大家分享一下海上丝绸之路的重要之国—马来西亚。马来西亚,作为海上丝绸之路的重要之国和“一带一路”的陆海交汇地带,是中国推进“一带一路”建设的优先方向和重要伙伴,也是历史上华人下南洋走向世界最为成功的地方。为了让大家能够更好的体验马来西亚的魅力,欧亚高职学院已与马来西亚城市大学达成友好合作院校,已举办3期研学活动,话不多说大家来看看历届的研学成果吧!

undefined
undefined
undefined

针对此前的研学行程,本次行程进行了豪华升级,首先行程上由之前7天增加为8天,其次增加了五星级海岛(热浪岛)体验。赶紧来看看美丽的图片,会给大家带来意想不到的视觉盛宴。

undefined
undefined

除了游玩之外,马来西亚城市大学还给大家安排了MBA工商管理课程,让大家在全英文的情况下,参与海外的课程,锻炼自己的语言能与国际化视野。

PS:顺利完成本次研学的同学可以得到2个选修学分哟!

MBA课程+美景+美食+选修学分   大家赶快来报名吧!

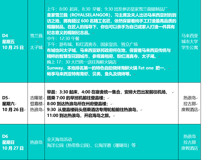
详细行程如下,如有疑问请咨询职业导师或社区老师!

undefined
undefined
undefined

*实际行程安排顺序可能会根据机票或者天气等原因进行调整*

感兴趣就扫描二维码来报名加入我们吧:

undefined



学校地址:陕西省西安市雁塔区东仪路8号    


Copyright 2017 Xi'an Eurasia University , All Rights Reserved , 陕ICP备13005465-1